首页
关于我们
产品中心
新闻动态
客户案例
联系我们
搜索
名称
描述
内容
服务热线:189-2513-1363(微信同号)
产品中心
PRODUCTS CENTER
首页
>>
环境试验设备
>>
氙灯耐候试验箱-水冷式SN883
汽车试验设备
汽车淋雨试验房
汽车环境模拟仓
压缩机耐压试验台
振动试验台
充电接口插拔寿命
充电桩温升测试
充电接口拉力扭矩
充电接口摆锤冲击
充电接口电缆弯曲
充电接口车辆碾压
充电接口分断能力和正常操作
量规
连接器温升
电池检测设备
电池温控外部短路
电池充放电
电池振动冲击
电池针刺挤压
电池重物冲击
电池热滥用
电池燃烧喷射
电池加速度冲击
电池高低温冲击
电池跌落试验
电池高空低气压
防尘防水检测设备
防尘试验箱
IPX1/2滴水测试
IPX3/4摆管淋雨
IPX5/6喷水测试
IPX7短时浸水
IPX8压力水密性
IPX9K高温高压喷水
IPX1/2/3/4防水测试
IPX3/4/5/6防水测试
IPX1/2/3/4/5/6防水
IPX1/2/3/4/5/6/7/8
UL防水测试
冰水冲击测试
其他防水设备
家用电器检测设备
GB4706.1家用电器通用
GB4706.2电熨斗
GB4706.6电饭锅
GB4706.7真空吸尘器
GB4706.8电热毯
GB4706.11/12热水器
GB4706.13冰箱制冷器具
GB4706.14面包烘烤器
GB4706.15皮肤毛发护理器
GB4706.19水壶
GB4706.20/24/26洗衣机
GB4706.21微波炉
GB4706.27风扇
GB4706.28吸油烟机
GB4706.29电磁灶
GB4706.30厨房机械
GB4706.32空调
电器能效综合测试系统
冰箱能效房
空调焓差房
洗衣机能效房
电熨斗能效系统
电饭锅能效系统
真空吸尘器能效系统
热水器能效系房
风扇能效系统
微波炉能效系统
灶具能效系统
吸油烟机能效系统
其他能效测试系统
防火阻燃检测设备
水平垂直燃烧试验
灼热丝试验仪
针焰试验仪
漏电起痕试验仪
单根线垂直燃烧
汽车内饰材料燃烧
泡沫水平燃烧
热丝引燃试验仪
大电流起弧引燃
纺织品燃烧试验
UL1581电缆燃烧
火焰量规耗材
电器附件可靠性检测设备
GB17465耦合器具
GB2099插头插座
GB16915开关
GB8898音视频电子
GB4943信息技术设备
GB5013电线电缆
GB2323.55冲击
试验指针系列
其他标准设备
安规综合测试仪
照明灯具检测设备
灯具量规
试验链
灯座扭矩测试仪
螺纹密封压盖试验
半灯具弯矩试验
灯具调节装置
灯具防风罩
灯具恒温耐久房
光谱分析仪
分布式光度计
测光积分球
变频电源
环境试验设备
恒温恒湿试验
UV紫外线加速老化
氙灯耐候试验箱
快速温变试验箱
步入式恒温恒湿
冷热冲击试验箱
温湿度振动三综合
电热鼓风干燥箱
盐雾试验箱
非标定制环境箱
炊具类检测
锅具底部凹度测试仪
炊具手柄弯曲试验仪
炊具手柄耐扭矩试验仪
炊具手柄疲劳试验仪
炊具锅具耐刮擦试验仪
新产品
8
氙灯耐候试验箱-水冷式SN883
发布时间: 2026-04-03 10:07
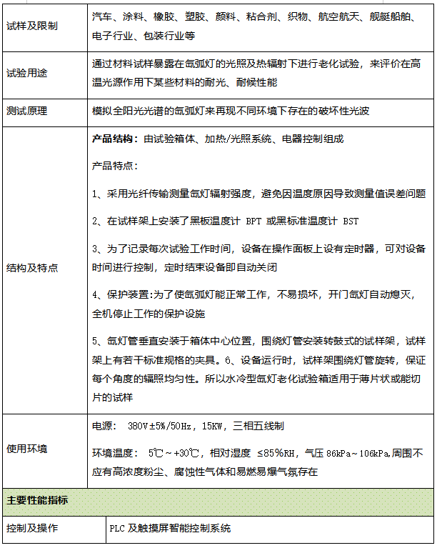
通过材料试样暴露在氙弧灯的光照及热辐射下进行老化试验,来评价在高温光源作用下某些材料的耐光、耐候性能
模拟全阳光光谱的氙弧灯来再现不同环境下存在的破坏性光波
商品信息
上一个:
步入式恒温恒湿试验箱SN886
下一个:
UV紫外线加速老化箱SN882
搜索
名称
描述
内容