服务热线:189-2513-1363(微信同号)
产品中心
PRODUCTS CENTER
步入式恒温恒湿试验箱SN886
    发布时间: 2026-04-06 15:10    

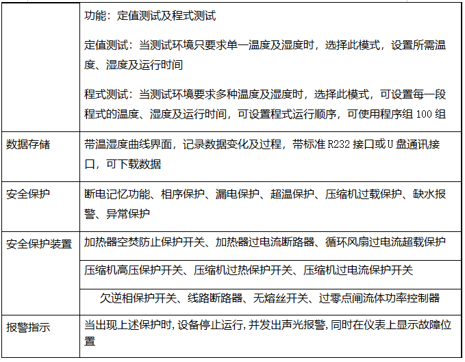
GB/T 2423.1234《电工电子产品环境试验 第2部分:试验方法 试验A:低温,试验B:高温,试验Cab:恒定湿热试验,试验Db:交变湿热(12h+12h循环)

GB2423.22-87 电工电子产品基本试验规程 试验N:温度变化试验方法

GB2424.1-89电工电子产品基本环境试验规程 试验Db: 高低温试验导则

GB10589-89 低温试验箱技术条件、GB10592-89 高低温试验箱技术条件、GB10586-89 湿热试验箱技术条件、GB11158-89 高温试验箱技术条件

GB/T5170.2-1996电工电子产品环境试验设备基本参数检定方法 温度试验设备

GB/T5170.5-1996电工电子产品环境试验设备基本参数检定方法 湿热试验设备

IEC60068-2-1:2007Environmental Testing-Part 2-1:Tests-Test A:Cold,IDT》                        

IEC60068-2-2:2007Environmental Testing-Part 2-1:Tests- Test B-Dry heat,IDT》   

IEC60068-2-78:2001Environmental Testing-Part 2-78:Tests-Test Cab: Damp heat,steady state,IDT》       

IEC60068-2-30:2005Environmental Testing-Part 2-30:Tests-Test Db: Damp heat,cyclic(12h+12h cycle),IDT》   

用于对电工、电子、机械以及大型零部件、半成品、成品等进行高低温、湿热试验。模拟温湿度变化条件下对产品、零部件等进行品质及可靠性测试
采用加热、加湿及制冷系统实现箱体内的环境温度和湿度的控制及变化,模拟产品所需环境温湿度及交变程序

步入式恒温恒湿试验箱SN886