服务热线:189-2513-1363(微信同号)
产品中心
PRODUCTS CENTER
UV紫外线加速老化箱SN882
    发布时间: 2026-04-02 10:58    

GB/T 14522-93 《机械工业产品用塑料、涂料、橡胶材料 人工气候加速试验方法》;

ASTM G154Standard Practice for Operating Fluorescent UltravioletUVLamp Apparatus for Exposure of Nonmetallic Materials1》;

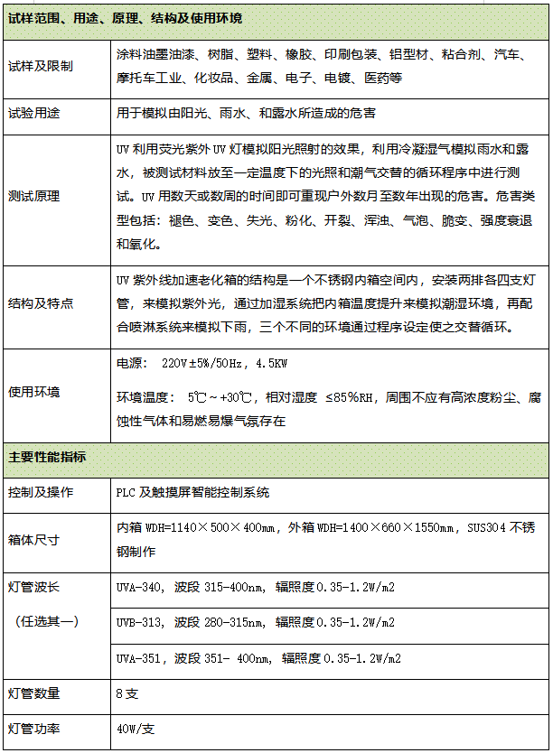
UV利用荧光紫外UV灯模拟阳光照射的效果,利用冷凝湿气模拟雨水和露水,被测试材料放至一定温度下的光照和潮气交替的循环程序中进行测试。UV用数天或数周的时间即可重现户外数月至数年出现的危害。危害类型包括:褪色、变色、失光、粉化、开裂、浑浊、气泡、脆变、强度衰退和氧化
UV紫外线加速老化箱的结构是一个不锈钢内箱空间内,安装两排各四支灯管,来模拟紫外光,通过加湿系统把内箱温度提升来模拟潮湿环境,再配合喷淋系统来模拟下雨,三个不同的环境通过程序设定使之交替循环。

UV紫外线加速老化箱SN882