服务热线:189-2513-1363(微信同号)
产品中心
PRODUCTS CENTER
周波跌落发生器(Dips)Voltage Dips Immunity SN6615
    发布时间: 2026-03-12 11:47    

IEC 61000-4-11/ GB/T 17626.11Electromagnetic compatibility  Testing and measurement techniques  Voltage dips,short interruptions and voltage variations immunity tests

 IEC 61000-4-34/ GB/T 17626.34Electromagnetic compatibility  Testing and measurement techniques  Voltage dips,short interruptions and voltage variations immunity tests for equipment with mains current more than 16A per phase  

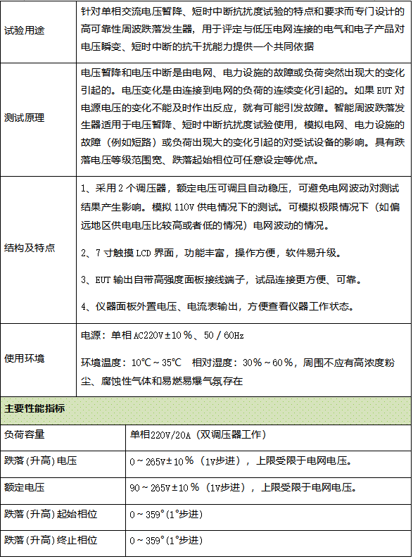
针对单相交流电压暂降、短时中断抗扰度试验的特点和要求而专门设计的高可靠性周波跌落发生器, 用于评定与低压电网连接的电气和电子产品对电压瞬变、短时中断的抗干扰能力提供一个共同依据    电压暂降和电压中断是由电网、电力设施的故障或负荷突然出现大的变化引起的。电压变化是由连接到电网的负荷的连续变化引起的。如果EUT对电源电压的变化不能及时作出反应,就有可能引发故障。智能周波跌落发生器适用于电压暂降、短时中断抗扰度试验使用,模拟电网、电力设施的故障(例如短路)或负荷出现大的变化引起的对受试设备的影响。具有跌落电压等级范围宽、跌落起始相位可任意设定等优点。  

周波跌落发生器(Dips)Voltage Dips Immunity SN6615