服务热线:189-2513-1363(微信同号)
产品中心
PRODUCTS CENTER
铃波发生器Oscillatory Waves Immunity SN6616
    发布时间: 2026-03-13 09:13    

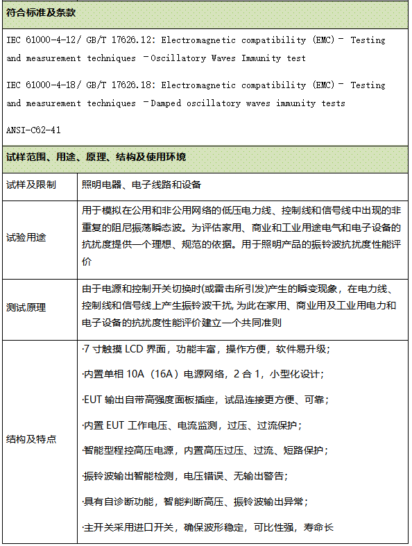
IEC 61000-4-12/ GB/T 17626.12Electromagnetic compatibility (EMC) Testing and measurement techniques Oscillatory Waves Immunity test

IEC 61000-4-18/ GB/T 17626.18Electromagnetic compatibility (EMC) Testing and measurement techniques Damped oscillatory waves immunity tests

ANSI-C62-41

用于模拟在公用和非公用网络的低压电力线、控制线和信号线中出现的非重复的阻尼振荡瞬态波。为评估家用、商业和工业用途电气和电子设备的抗扰度提供一个理想、规范的依据。用于照明产品的振铃波抗扰度性能评价                                            由于电源和控制开关切换时(或雷击所引发)产生的瞬变现象,在电力线、控制线和信号线上产生振铃波干扰, 为此在家用、商业用及工业用电力和电子设备的抗扰度性能评价建立一个共同准则  

铃波发生器Oscillatory Waves Immunity SN6616