服务热线:189-2513-1363(微信同号)
产品中心
PRODUCTS CENTER
雷击浪涌发生器(SURGE)Lightning Surge Generator SN6614
    发布时间: 2026-03-11 11:30    

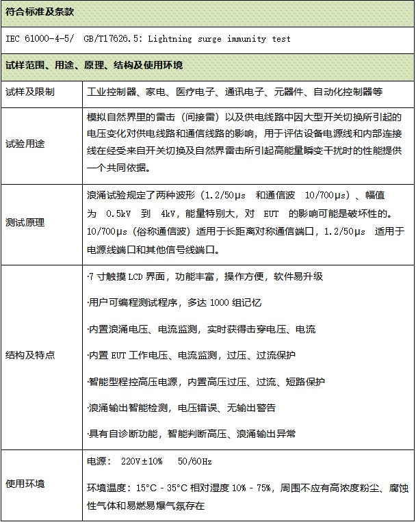
IEC 61000-4-5/  GB/T17626.5Lightning surge immunity test                    模拟自然界里的雷击(间接雷)以及供电线路中因大型开关切换所引起的电压变化对供电线路和通信线路的影响, 用于评估设备电源线和内部连接线在经受来自开关切换及自然界雷击所引起高能量瞬变干扰时的性能提供一个共同依据。                          浪涌试验规定了两种波形(1.2/50μ和通信波 10/700μs)、幅值为 0.5kV  4kV,能量特别大,对 EUT 的影响可能是破坏性的。10/700μs(俗称通信波)适用于长距离对称通信端口,1.2/50μ适用于电源线端口和其他信号线端口。 

雷击浪涌发生器(SURGE)Lightning Surge Generator  SN6614