服务热线:189-2513-1363(微信同号)
产品中心
PRODUCTS CENTER
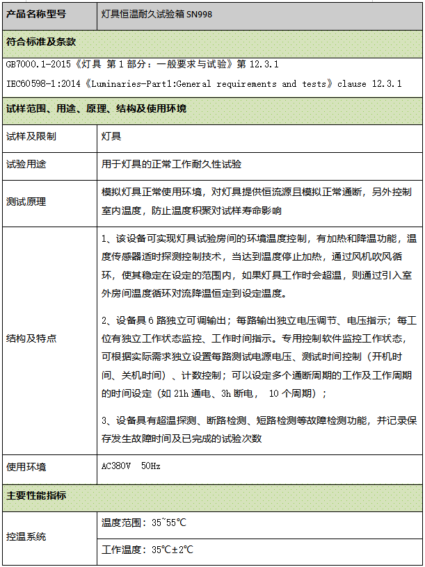
灯具恒温耐久试验箱SN998
    发布时间: 2026-04-13 16:56    

GB7000.1-2015《灯具 第1部分:一般要求与试验》第12.3.1

IEC60598-1:2014Luminaries-Part1:General requirements and testsclause 12.3.1

用于灯具的正常工作耐久性试验
模拟灯具正常使用环境,对灯具提供恒流源且模拟正常通断,另外控制室内温度,防止温度积聚对试样寿命影响

灯具恒温耐久试验箱SN998