服务热线:189-2513-1363(微信同号)
产品中心
PRODUCTS CENTER
灯具调节装置试验机SN996
    发布时间: 2026-04-10 11:03    

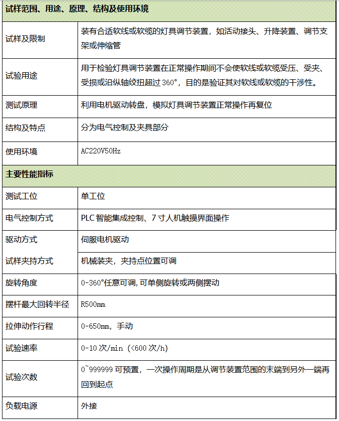
GB7000.1-2015《灯具 第1部分:一般要求与试验》4.14.3

IEC60598-1:2014Luminaries-Part1:General requirements and testsclause4.14.3

用于检验灯具调节装置在正常操作期间不会使软线或软缆受压、受夹、受损或沿纵轴绞扭超过360°,目的是验证其对软线或软缆的干涉性。
利用电机驱动转盘,模拟灯具调节装置正常操作再复位

灯具调节装置试验机SN996