服务热线:189-2513-1363(微信同号)
产品中心
PRODUCTS CENTER
灼热丝试验仪SN772
    发布时间: 2026-03-18 13:59    

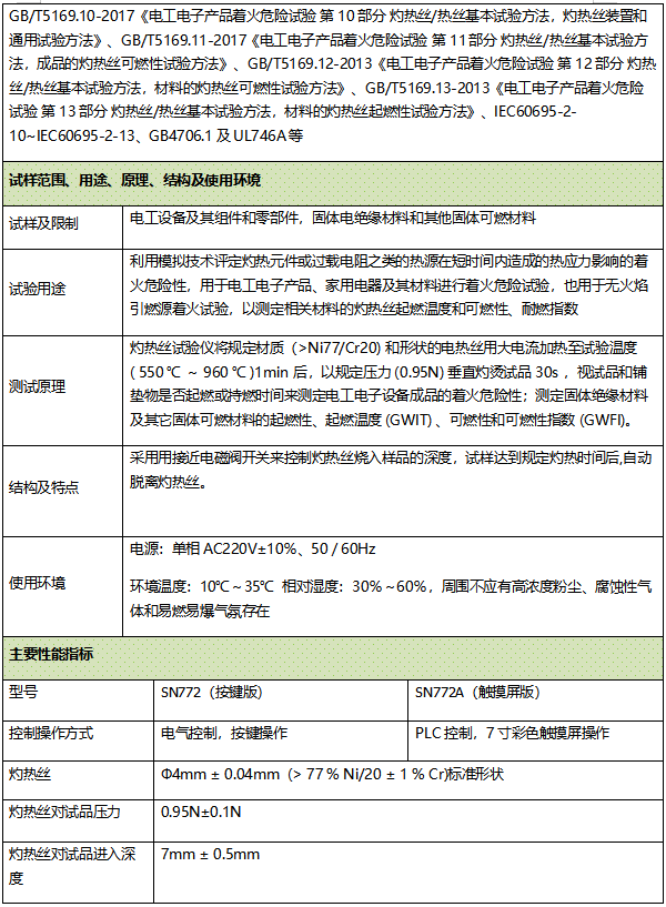
GB/T5169.10-2017《电工电子产品着火危险试验 10部分 灼热丝/热丝基本试验方法,灼热丝装置和通用试验方法》、GB/T5169.11-2017《电工电子产品着火危险试验 11部分 灼热丝/热丝基本试验方法,成品的灼热丝可燃性试验方法》、GB/T5169.12-2013《电工电子产品着火危险试验 12部分 灼热丝/热丝基本试验方法,材料的灼热丝可燃性试验方法》、GB/T5169.13-2013《电工电子产品着火危险试验 13部分 灼热丝/热丝基本试验方法,材料的灼热丝起燃性试验方法》、IEC60695-2-10~IEC60695-2-13、GB4706.1及UL746A等                   利用模拟技术评定灼热元件或过载电阻之类的热源在短时间内造成的热应力影响的着火危险性,用于电工电子产品、家用电器及其材料进行着火危险试验,也用于无火焰引燃源着火试验,以测定相关材料的灼热丝起燃温度和可燃性、耐燃指数                                                              灼热丝试验仪将规定材质>Ni77/Cr20) 和形状的电热丝用大电流加热至试验温度 ( 550 ℃ ~ 960 ℃ )1min 后,以规定压力 (0.95N) 垂直灼烫试品 30s ,视试品和铺垫物是否起燃或持燃时间来测定电工电子设备成品的着火危险性;测定固体绝缘材料及其它固体可燃材料的起燃性、起燃温度 (GWIT) 、可燃性和可燃性指数 (GWFI)  

灼热丝试验仪SN772