服务热线:189-2513-1363(微信同号)
产品中心
PRODUCTS CENTER
锂电池温控型外部短路试验机SN551
    发布时间: 2026-02-11 11:17    

GB31241-2014《便携式电子产品用锂离子电池和电池组安全要求》第6.16.2条、

IEC 62133-2012Secondary cells and batteries containing alkaline or other non- acidelectrolytes-Safety requirements for portable sealed secondary cells,and for batteries made from them,for use in portable applications》第7.3.2

GB/T31485、、EN UN38.3 UL 2054SNQC/T 744-2006SNQC/T 743-2006

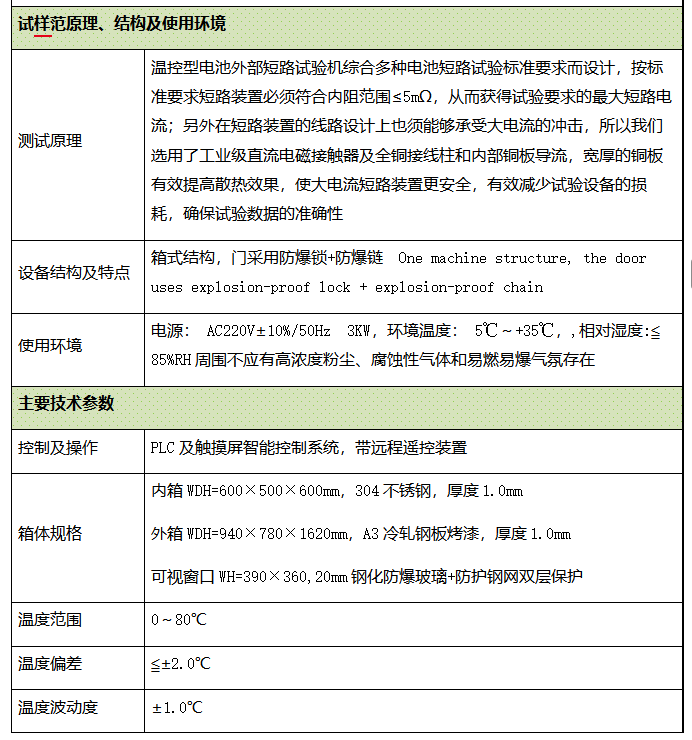
温控型电池外部短路试验机综合多种电池短路试验标准要求而设计,按标准要求短路装置必须符合内阻范围5mΩ,从而获得试验要求的*大短路电流;另外在短路装置的线路设计上也须能够承受大电流的冲击,所以我们选用了工业级直流电磁接触器及全铜接线柱和内部铜板导流,宽厚的铜板有效提高散热效果,使大电流短路装置更安全,有效减少试验设备的损耗,确保试验数据的准确性

锂电池温控型外部短路试验机SN551

上一个:
下一个: