服务热线:189-2513-1363(微信同号)
产品中心
PRODUCTS CENTER
汽车电气电子部件浪涌水温度冲击试验箱(冰水冲击试验箱)SN4421
    发布时间: 2026-02-10 10:30    

MBN LV 124-2 2013-083.5吨以下汽车电气和电子部件 试验项目、试验条件和试验要求 2部分 环境要求》第14.11条款的有浪涌水的温度冲击试验(K12

VW-80000:2009-103.5吨以下汽车电气和电子部件 试验项目、试验条件和试验要求》第9.1.2条款的有浪涌水的温度冲击试验(K12

GB/T28046.4-2011《道路车辆 电气及电子设备的环境条件和试验 4部分 气候负荷》第5.4.2条款的水飞溅试验(K12

ISO16750-4:2006  《电气和电子装备的环境条件和试验-4部分 气候环境》第5.4.2条款的冰水冲击试验

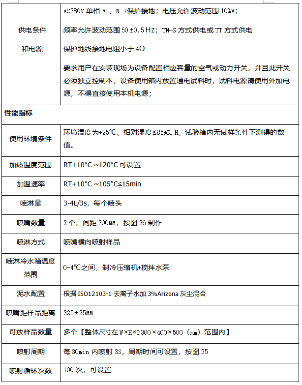
模拟汽车电气电子部件在驶过积水时而产生的浪涌水的负荷情况,试验是为了保证电器电子部件由于水而急剧冷却情况下的功能稳定性。如冬季在有水路面驾驶时冰水溅落到热的系统/组件上。失效模式为不同的温度膨胀系数导致的材料机械破裂或密封失效                                                                原理:利用不断混合的去离子水(0-4°C,根据ISO12103-1去离子水加3%Arizona灰尘混合)对已加热至试验温度的试样,在距离试样300-350mm的距离进行喷水试验。每次喷射持续3s,每次喷射水3-4L。在加温达到试验温度后到喷射冰水的过渡持续时间小于20s(仅GB/T28046.4ISO16750-4要求 

汽车电气电子部件浪涌水温度冲击试验箱(冰水冲击试验箱)SN4421