服务热线:189-2513-1363(微信同号)
产品中心
PRODUCTS CENTER
IPX1/2垂直滴水测试系统SN442
    发布时间: 2026-01-30 14:08    

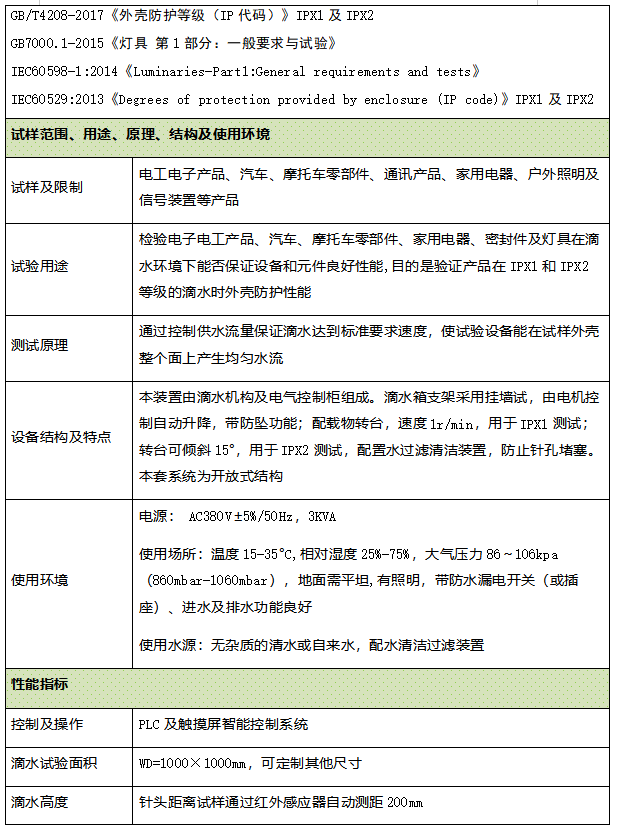
GB/T4208-2017《外壳防护等级(IP代码)》IPX1IPX2

GB7000.1-2015《灯具 第1部分:一般要求与试验》

IEC60598-1:2014Luminaries-Part1:General requirements and tests

IEC60529:2013Degrees of protection provided by enclosure (IP code)IPX1IPX2

检验电子电工产品、汽车、摩托车零部件、家用电器、密封件及灯具滴水环境下能否保证设备和元件良好性能,目的是验证产品IPX1IPX2等级的滴水时外壳防护性能                                              通过控制供水流量保证滴水达到标准要求速度,使试验设备能在试样外壳整个面上产生均匀水流

IPX1/2垂直滴水测试系统SN442

上一个:
下一个: