服务热线:189-2513-1363(微信同号)
产品中心
PRODUCTS CENTER
静载试验台SN2601
    发布时间: 2026-01-08 16:04    

GB/T39752-2021《电动汽车供电设备安全要求及试验规范》第6.5.2条款

EN IEC 61851-1-2019, /IEC 61851-1-2017

GB7251.5-2017《低压成套开关设备和控制设备》

GB/T18663.1-2008《机柜刚度测试的要求》

GB/T 20641-2014 《低压成套开关设备和控制设备 空壳体的一般要求》

GB 17467 《高压/低压预装式变电站》
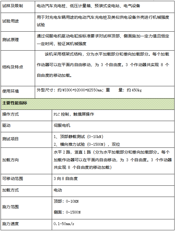
该机采用框架式结构,分为水平加载部分和垂向加载部分。每个加载作动器可以在平面内自由移动,为 3 个自由度。3 个作动器共实现 8 个自由度的移动加载。


静载试验台SN2601