服务热线:189-2513-1363(微信同号)
产品中心
PRODUCTS CENTER
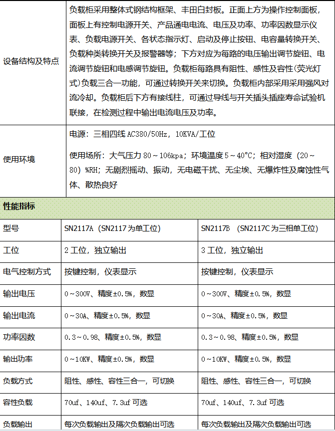
电源负载柜SN2117
    发布时间: 2025-12-29 11:20    

GB/T2099.1-2021《家用和类似用途插头插座 第1部分:通用要求》第2021条款

GB7000.1-2015《灯具 第1部分:一般要求与试验》第4.11.6条款

GB15092.1-2010《器具开关 第1部分:通用要求》第17条款

GB16915.1-2014《家用和类似用途固定式电器装置的开关 第1部分:通用要求》第1819条款

GB17465.1-2009《家用和类似用途器具耦合器 第1部分:通用要求》第1920条款



电源负载柜SN2117